
導讀
綠色建筑是指在全壽命期內,節約資源、保護環境、減少污染,為人們提供健康、適用、高效的使用空間,最大限度地實現人與自然和諧共生的高質量建筑。其內涵是減輕建筑對環境的負荷,即節約能源及資源;提供安全、健康、舒適性良好的生活空間;與自然環境親和,做到建筑與人及環境的和諧共處、永續發展。
鑒于近幾年國家和各省市正在大力推行綠色建筑,根據目前的實施情況,現對我國綠色建筑作一簡要介紹。
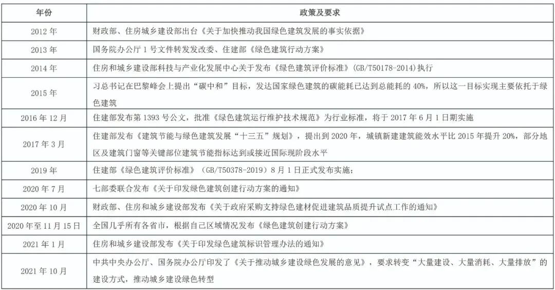
1 近幾年綠建的發展之路
2 山東省綠建政策 2.1 山東省相關標準及執行政策 山東省綠色建筑按照國家的執行標準要求,濟南市、青島市按照當地屬地化獎勵政策;土地出讓合同、規劃條件等有文件有要求的以文件為準,且同時結合當地政府(住建局-節能科技處/節能科)政策落實確定。 2.2 濟南市相關政策 濟南市人民政府《關于全面推進綠色建筑高質量發展的實施意見》(濟政發〔2021〕3號):要求城鎮新建民用建筑中綠色建筑占比達到100%,政府投資或以政府投資為主的公共建筑及其他大型公共建筑,按照二星級以上綠色建筑標準建設,其他投資類公共建筑,按照一星級以上綠色建筑標準建設。 濟南市在建筑容積率、建設手續、獎補資金等方面提出了14條政策,重點支持高星級綠色建筑、高星級健康建筑、被動式超低能耗建筑、裝配式建筑項目發展。
3 綠建的評價體系 3.1 評價基礎概念及評價標準 3.2 綠建的評價流程 (1)明確綠建等級:可行性研究報告或項目申請報告中明確; (2)制定綠色建筑策劃:綠色定位,確定整體目標、分項目標; (3)編制設計任務書:根據綠建策劃方案編制設計任務書,明確綠建指標; (4)施工圖設計及審查:委托設計院根據設計任務書落實綠建指標,并完成審查; (5)綠建預評價:編寫自評報告,上報職能部門進行形式審查和專家審查; (6)施工過程監督:施工過程,省、市、區不定期項目巡查,落實實施情況,并形成記錄; (7)竣工驗收:報區節能辦轉市建筑節能與科技處組織專家現場核實,出具核實意見; (8)正式評價:一二星級報區省職能部門,三星級報國家職能部門,正式評價發放綠建標識。 3.3 評價指標體系及等級劃分 綠色建筑評價指標體系由安全耐久、健康舒適、生活便利、資源節約、環境宜居5 類指標組成。 每類指標均包括控制項和評分項,評價指標體系還統一設置加分項,綠色建筑評價的分值設定應符合下表的規定。 綠色建筑評價的總得分應按下式進行計算: Q = (Q0 + Q1 + Q2 + Q3 + Q4 + Q5 + QA)/10 式中: Q——總得分; Q0——控制項基礎分值,當滿足所有控制項的要求時取400 分; Qi~Q5——分別為評價指標體系5類指標(安全耐久、健康舒適、生活便利、資源節約、環境宜居)評分項得分; QA——提高與創新加分項得分。 當滿足全部控制項要求時,綠色建筑等級為基本級;新國標條文數110條(控制項40條,評分項70條,加分項10條);有星等級的綠色建筑均應進行全裝修;一星級、二星級、三星級控制項全滿足且總得分分別達到60分、70分、85分,每類指標的評分項得分不應小于其評分項滿分值的30%。
4 綠建成本管控要點 綠建的成本管控是整個全生命周期需要關注的重點內容,其要點主要是以下幾點: ①前期設計階段研究綠建具體要求,設計圖紙中優化綠建得分項; ②落實驗收要求,根據驗收要求配置成本最優方案; ③與各條線溝通,裝修材料滿足驗收要求即可,市場上尋找性價比高的材料; ④ 注意備用得分項的預留,以備過程中偏差出現后及時補救; ⑤建立實施小組,及時跟蹤反饋各部門落實綠建得分內容,確保可以將內容逐條落地,無法落地的及時跟進,及時利用備用得分項補充得分; ⑥加緊落地全裝修施工合同、公區精裝施工合同及相關采購合同,通過合同落地將成本夯實; ⑦把控好營銷風險; ⑧時刻跟進政策動態。
5 綠色建筑的成本增量分析 由于綠色建筑涉及的內容較多,各個項目情況不盡相同,本文只簡要列明了濟南某項目的綠色建筑實施成本的數據供大家參考學習。該項目總建筑面積22.45萬㎡,要求二星實施面積22.45萬㎡,三星實施面積1.82萬㎡,其與常規設計相比較增加成本及指標如下表:
根據以上成本分析數據,二星級綠色建筑要求中安全耐久章節對成本影響最大,而三星綠色建筑要求中健康舒適章節對成本影響最大。 綠色建筑的成本控制一定要在前期設計階段就將綠色建筑的要求綜合考慮進去,避免后期因為要滿足綠色建筑的要求而產生不必要的返工、拆除、設計變更等一系列的無效成本。
6 總結 綠建作為近幾年政府重點關注的內容,一定要從全過程的角度來重點關注其對成本的影響,從立項及可研階段到竣工驗收使用階段都要對綠色建筑成本進行全面跟蹤、測算及管控,以保證綠色建筑滿足驗收要求的前提下成本增量處于可控狀態。
網上經營許可證號:京ICP備18006193號-1
copyright?2005-2022 m.bbb7878.com all right reserved 技術支持:杭州高達軟件系統股份有限公司
服務熱線:010-59231580